网络层
需要解决的问题
- 提供什么样的服务(可靠or不可靠)
- 网络寻址问题
- 路由选择
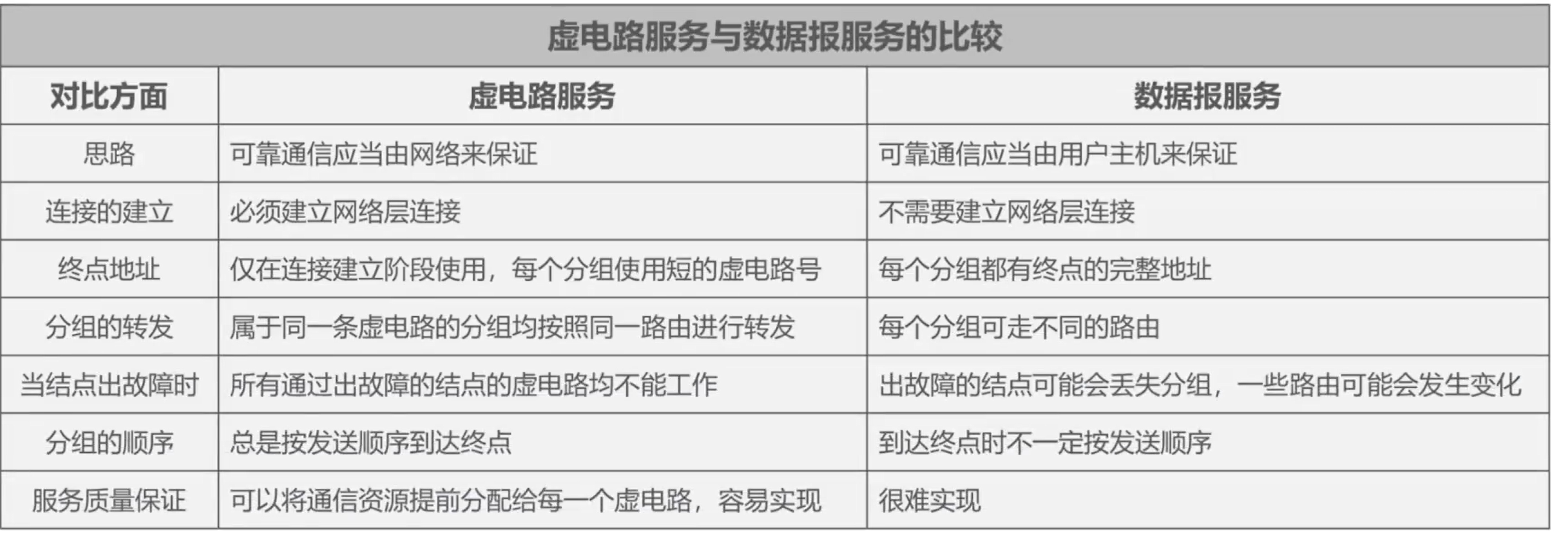
网络层提供的两种服务

IPV4地址
分类编制的IPV4地址

只有A,B,C类可以使用
主机号全为1 的是广播地址
主机号全为0的是网络地址
A类地址
A类地址的最大网络号是127,这个也不能使用,作为本地测试地址
当主机号为1,就是最小的本地测试地址127.0.0.1
B类地址

C类地址
最小的网络号:192
判断网络类别
- 小于127的是A类
- 128~191是B类
- 192~223是C类

划分IPV4地址

由于对一个网段再分,可以使用主机号的部分作为网络号。为了方便计算机和人类知道需要借用子网掩码的形式
如果子网掩码是255.255.255.128
将最后8位的地址化为2进制为:10000000
这个就是是我们借用了,最高位作为网络号
默认的子网掩码

CIDR
就是使用’/‘表示出网络号的多少
比如206.0.64.8/18就是使用18位网络号
路由聚合

将相同的网络前缀作为网络块
应用规划
通常使用两种方法
定长的子网掩码FLSM
使用同一个子网掩码分配IP
会产生大量的浪费
因为某一个子网只需要4个但是如果给他32个就会造成浪费
边长的子网掩码VLSM
使用边长的子网掩码,会减少ip的浪费
IP数据报的发送和转发

在同一个子网的IP可以直接通信
不同子网的IP需要通过路由器转发
查表转发
当处于不同的子网时,需要间接交付,该主机走默认网关

假设现在A->D
A就会发现D不是和自己是一个子网,需要间接交付,也就是说,需要使用使用默认网关
当数据报发送到R的时候,会检测数据报是否存在问题,如有问题就会被抛弃,反之会查找表,将目的地址与地址掩码想 与然后就会得到目的网络的默认网关,查找路由表,数据报就能进行转发了
如果A发送了一个广播,那么路由器R就不会转发
静态路由配置及其可能产生的路由环路问题
默认路由
对于具有相同吓一跳的网络,可以使用一条默认路由代替
特定主机路由
就是将特定的一个网络添加到路由表当中
有时候需要考虑安全问题的时候就需要添加特定的主机路由
差别

黑洞路由
当路由器使用该端口数据包就有去无回了,可以理解为丢弃数据报
路由选择协议


RIP

在这个协议当中,当经过的路由器少就是最好的
当遇到相等的距离的时候

RIP包含的以下三个要点
- 仅仅和相邻的路由器交换信息
- 交换自己的路由表
- 周期性的交换信息
基本工作流程
更新规则

请注意相同的额吓一跳的时候应该更新改造过后的路由表
当两条记录的距离相同也要添加到路由表
存在的问题
坏消息传得慢

只有当距离添加到16时才知道不可达
OSPF
开放最短路径优先

BGP

四种报文
边界网关协议也就是在不同的区域之间传递信息的时候需要使用的


IPV4数据报的首部格式

大小

固定的部分时20字节,可变的部分是40字节
首部长度

最小十进制为5,表示只有20字节的固定的部分
区分服务

Ipv4数据报分片

MF为0代表这个时最后一个分片
DF为0表示还可以分片
TTL生存时间

为了防止在路由环路中永久的兜圈
协议字段
常用的协议:

首部检验和

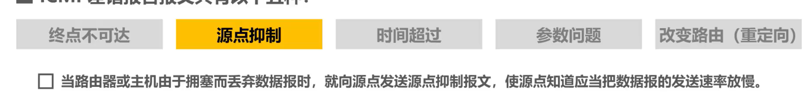
网际控制报文协议ICMP
五种报文:
- 终点不可达
- 源点抑制
- 时间超过
- 参数问题
- 改变路由
终点不可达

源点抑制

时间超过

参数问题

应用举例
- ping
- tracert(win)
虚拟专用网VPN和网址转换协议NAT的基本原理
VPN
NAT
一般加端口好负责区分不同的主机